社会观察
-
外地车辆到山西限行(外地车辆到山西限行时间)
外地车可以进山西吗〖壹〗、外地车可以进山西,但需要注意限行措施哦:外地车可以进入:没错,外地的朋友们们,你们的爱车是可以开进山西哒!太原地区有限行:不过呢,如果你在太原,就要注意一下啦。在中环区域,可是要限号的哦!限号规则:尾号为9的车辆...
-
【31省区市新增本土确诊48例在7省份,31省区市新增确诊57例 其中本土38例】
31省份新增本土确诊69例在哪几个省份〖壹〗、月15日0—24时,31省份新增本土确诊的69例分布在以下省份:浙江省:56例,其中绍兴市48例、宁波市5例、杭州市3例。广东省:6例,均在东莞市。陕西省:4例,均在西安市。内蒙古自治区:2例...
-
毛坯房中央一品/一品中央租房
湘潭中央一品怎么样湘潭中央一品评价良好。以下是对湘潭中央一品的地理位置优势:湘潭中央一品位于湘潭市核心区域,交通便利,周边配套设施完善。这使得居民在享受便利生活的同时,也能感受到城市的繁荣与活力。建筑设计风格独特:该项目的建筑设计风格...
-
五个力引领力(什么是五个引领)
这一波“力”字型提纲掌握了,公文“新手”秒变“熟手”向心力:听军令、明方向,确保思想与行动高度统一。战斗力:练本领、强技能,提升解决实际问题的能力。自制力:守规矩、严纪律,强化自我约束与管理能力。抗压力:促和谐、调心态,增强应对复杂局面的...
-
【轮胎规格表示方法,轮胎的规格尺寸如何表示】
汽车轮胎上的数字和字母是表示什么等级的啊?〖壹〗、轮胎上的数字和字母,按照顺序分别表示轮胎宽度、扁平比、轮胎类型代号、轮辋直径、负荷指数、许用车速代号。轮胎的宽度指的是两个胎侧之间的宽度,主要影响着轮胎和地面的接触面积。轮胎的扁平比指...
-
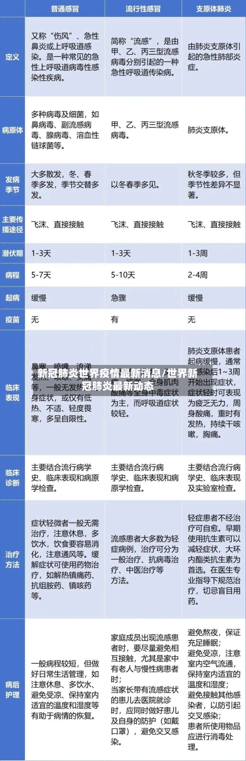
新冠肺炎世界疫情最新消息/世界新冠肺炎最新动态
全球至少30国进入紧急状态,首都机场入境人员挤爆航站楼截至3月17日,全球至少30个国家因新冠肺炎疫情进入紧急状态,各国通过交通管制、隔离措施等手段加强防控,中国首都机场等入境口岸采取严格分流与隔离政策。全球至少30国宣布进入紧急状态,这...
-
变速箱油保质期多久(变速箱油有质保吗)
变速箱油6年不换要紧吗一般来说,变速箱油6年没换不太好。变速箱油长时间不换,其性能会下降。它的润滑作用会减弱,导致变速箱内部零部件之间的摩擦增大,加速零部件的磨损。比如齿轮等部件,磨损加剧可能会出现运转不畅、噪音增大等问题。其清洁能力...
-
广州新增23例本土确诊病例(广州新增确诊20例)
31省新增本土确诊23例,具体情况如何?新增确诊病例23例,新增重症病例2例,新增疑似病例73例。当日发热门诊诊疗人数2316人。月19日0—24时,全国新增确诊病例27例,其中本土病例23例(北京22例,河北1例),境外输入病例4例(广...
-
【大众朗逸全国车价多少,大众朗逸市场价多少】
10.65w买大众朗逸满逸星空版贵了吗〖壹〗、万买大众朗逸星空满逸版贵了吗?费用合理性分析根据2026款朗逸300TSIDSG星空满逸版公开报价,乌鲁木齐地区最低借鉴价为89万(优惠后),全款购车预估费用约11万。但需注意,不同城市、...
-
【专家:取消48小时核酸非躺平,不提供48小时核酸检测】
取消“星号”不是“躺平”信〖壹〗、取消“星号”并非“躺平”信号,而是为了实现更科学精准高效的疫情防控。具体原因如下:基于科学研判与疫情现状全球疫情形势严峻:世界卫生组织称过去一周全球新冠病例增加18%,达到自4月份以来的比较高水平,主要因...