北京车辆限行(北京车辆限行2026年3月限行)

北京限号几环以内不让进怎么处罚,几小时处罚一次

若在此时间段进入,将被罚款100元并扣3分 。工作日9时至17时 ,需遵守尾号限行规定,限行范围为五环路(含)以内道路。若在平峰期违反尾号限行,罚款100元但不扣分。同样 ,对于办理了进京通行证的外埠号牌车辆,一般也是4个小时之内相同的罚款只罚一次 。

北京车辆限行(北京车辆限行2026年3月限行)-第1张图片

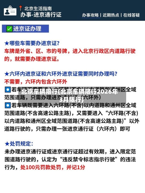
办理电子进京证;遵守与六环路(不含)以内一致的限行规则(工作日7-9/17-20时禁入 、9-17时尾号限行)。补充说明尾号限行规则每13周轮换一次,法定节假日不限行;进京证有效期为7天(长期进京证需符合更多条件) ,可通过“北京交警”APP办理。

北京车辆限行(北京车辆限行2026年3月限行)-第2张图片

北京外地车牌限号不能进入北京市五环路(不含)以内区域道路行驶 。具体限行规定如下:限行范围:北京市行政区域内道路(郊区部分除外) ,即主要指的是五环路以内的城区道路 。限行规则:根据车牌尾号进行限行,每星期一到星期五的早7:00至晚8:00,持每天限行1个尾号的车辆在限行范围内通行。

北京车辆限行(北京车辆限行2026年3月限行)-第3张图片

该限号五环以内不让进 ,不含五环路。根据《中华人民共和国道路交通安全法》和《北京市大气污染防治条例》有关规定,该市别的机动车实施按车牌尾号工作日高峰时段区域限行交通管理措施,限行时间为7时至20时 ,范围为五环路以内道路,不含五环路 。没有按尾号限制通行,将会被处100元罚款 ,不记分。

本地车方面,工作日7时至20时实施限号限行,其限行范围是五环路以内道路(不含五环路)。也就是说 ,在这个时间段内,本地车牌尾号限行的车辆不能在五环路以内不含五环路的道路上行驶 。外地车的限行规则更为复杂。

北京限号主要针对五环路以内道路(不含五环路),外地车需办理进京证并遵守相应限行规定。具体如下:限行区域与时间限行区域:五环路以内道路(不含五环路) 。限行时间:工作日7时至20时 ,周末及法定节假日不限行。

北京机动车限行规定

〖壹〗、026年3月30日至6月28日期间 ,北京小客车限行规则针对不同车辆类型有明确区分,节假日有特殊调整,具体如下: 本地机动车限行规则工作日7:00-20:00限行 ,限行范围为五环路以内(不含五环);尾号限行规则为:周一2/周二3/周三4/周四5/0、周五1/6(字母尾号按0管理)。

〖贰〗 、核心规则说明根据北京现行机动车限行规定,车牌尾号为英文字母(含大写、小写)的机动车,统一按照尾号“0 ”对应的限行规则执行 ,即与尾号为“0”的车辆限行要求完全一致 。

〖叁〗、026年1月5日起执行的北京机动车限行规定如下:限行周期是2025年12月29日至2026年3月29日。限行尾号规则方面,工作日(星期一到星期五)限行对应尾号分别为3和4和5和0 、1和2和7,字母尾号按0管理 ,今日(2026年1月5日 周一)限行尾号是3和8。限行时间因车辆类型而异 。

北京车辆限行政策

〖壹〗 、025年北京限行免罚政策并非一月一次 。以下是对该政策的详细解读:限行免罚政策概述 北京限行免罚政策是针对特定情况下,对违反限行规定的车辆给予的一种宽容性处理。该政策的目的是在保障城市交通顺畅的同时,也考虑到部分车主因特殊原因而不得不违反限行规定的情况。

〖贰〗、北京号牌车辆限行规定 限行时间:工作日的7时至20时 。在这个时间段内 ,车主必须遵守尾号限行规定。限行范围:五环路以内道路,但不包括五环路本身。

〖叁〗、北京限行政策是为降低机动车污染物排放 、改善空气质量,在工作日高峰时段对特定区域实施尾号限行的交通管理措施 。

〖肆〗、北京2025年12月29日至2026年3月29日车辆限行政策如下:本地车限行方面:尾号规则:周一限行尾号为3和周二为4和周三为5和0、周四为1和周五为2和7 ,尾号字母按0管理。时间:工作日7:00 - 20:00 ,星期六日及法定节假日不限行。范围:五环路(不含)以内道路 。

北京车辆限行条件是什么

〖壹〗 、北京车辆限行条件会根据不同情况有所变化。一般来说,会按照车牌尾号进行限行,在规定的时间段内 ,特定尾号的车辆不能在某些区域行驶。限行通常是为了缓解交通拥堵、减少空气污染等 。具体限行规定会根据城市交通状况和政策调整。比如,可能会根据工作日和非工作日区分限行规则。

〖贰〗、限行时间为工作日的7时至20时,限行范围为五环路以内道路(不含五环路) 。所以 ,外地车在工作日的7时至20时是不能进入四环的,因为四环包含在五环路以内道路范围内 。 例如,如果一辆外地车在星期一到星期五的7点以后想要进入四环 ,就会违反限行规定。

〖叁〗 、本地车限行方面:尾号规则:周一限行尾号为3和周二为4和周三为5和0、周四为1和周五为2和7,尾号字母按0管理。时间:工作日7:00 - 20:00,星期六日及法定节假日不限行 。范围:五环路(不含)以内道路。外地车限行方面:需办理进京证 ,每年比较多12次,每次7天。

北京车辆限号行驶规定

〖壹〗、北京限行尾号规定时间因车辆类型而异,载客汽车工作日7时至20时限行(星期六日及法定节假日不限行);载货汽车每天6时至24时限行 。在2025年12月29日至2026年3月29日期间 ,具体限行尾号安排如下:周一限行尾号为8;周二限行尾号为9;周三限行尾号为0;周四限行尾号为6;周五限行尾号为7。

〖贰〗 、北京市内限行规则(适用于北京号牌车辆)限行时间:工作日7时至20时 ,星期六日及法定节假日不限行。限行区域:五环路以内道路(不含五环路) 。

〖叁〗、北京号牌车辆处罚规定:限行时间为工作日7时 - 20时,范围是五环路以内道路(不含五环路)。当车辆违反尾号限行规定时,会被处以100元罚款 ,同时不记分。在同一自然日内,一般是4个小时之内相同的罚款只罚一次,若超过4小时再次违反限行规定 ,就会面临重复处罚 。

〖肆〗、北京车辆限号行驶规定如下:限行时间:工作日7时至20时(星期六日及法定节假日不限行)。限行范围:五环路以内道路(不含五环路)。限行规则:车牌尾号轮换方式按照北京市机动车车牌尾号轮换方式执行 。

〖伍〗 、外省车辆限行规定:外省 、区、市核发号牌(含临时号牌)的机动车,工作日7时至9时、17时至20时,禁止载客汽车进入五环路(含)以内道路行驶;工作日9时至17时 ,执行按车牌尾号工作日高峰时段区域限行的交通管理措施 。但纯电动汽车及持有北京市驾驶证的驾驶员可以免于这一限行措施。

相关推荐

  • 【京山京源明珠毛坯房,京山明珠花苑在哪里】

    【京山京源明珠毛坯房,京山明珠花苑在哪里】

    带京的城市中国〖壹〗、南京,江苏省会,古称金陵、建康。北京,中华人民共和国首都,直辖市,中国政治文化中心。汴京,即开封,河南省地级市,国务院确定的文化旅游城市。西京,历史上长期指西安,中国十三个王朝的首都、京师。盛京,沈阳,清朝留都,后设奉天府,又名“奉天”。〖贰〗、中国名字中带“京”字的城市主要有北京、南京、东京城和京山市。北京北京是中国的首都...

  • 【去酒味最快的方法,怎么去酒味最快的速度怕被警察抓】

    【去酒味最快的方法,怎么去酒味最快的速度怕被警察抓】

    水杯酒味怎么快速去除〖壹〗、水杯有酒味能通过多种办法快速消除,像热水泡洗、用苏打粉清洗等方式效果不错且操作简便基础快速去味方式把水杯放到热水里泡10到15分钟,借助高温分解酒精分子,冲洗后酒味能明显变淡。用苏打粉直接擦杯壁,或者把盐、碱面和热水混合浸泡,这三种都能吸附异味,还能清洁杯壁污渍。〖贰〗、水杯酒味可以通过以下方法快速去除:小苏打浸泡法小苏打具...

  • 哈尔滨今天又增加一例(哈尔滨今天又增加一例新冠病例)

    哈尔滨今天又增加一例(哈尔滨今天又增加一例新冠病例)

    哈尔滨新增1例确诊病例,曾乘列车到黑河市,相关部门采取了什么举措...〖壹〗、哈尔滨市新增一例确诊病例,根据流调记录显示,曾经乘列车到黑河市。这样一个信息被查到之后,相关部门及时通知了黑河市疫情防控管理部门,同时也针对这名确诊患者,展开了详细的流调,排查密接者和次密接人群。疫情防控过程中,对于确诊患者,都会立即采取隔离治疗措施。〖贰〗、哈尔滨新增一例确诊曾...

  • 【长沙最新疫情防控政策,长沙最新疫情防控政策通知】

    【长沙最新疫情防控政策,长沙最新疫情防控政策通知】

    长沙防疫最新政策月28日长沙疾控发布的春节返长防疫要求如下:外地返长人员防疫要求无本土病例(无症状感染者)报告省份的来(返)长人员:应主动持48小时内核酸检测阴性证明入长。春节回长沙人员最新规定(更新时间:2022年1月17日)主动报备要求近14天内有中高风险区、封控管控区旅居史,或有本土疫情所在地市旅居史的人员,以及与各地公布感染者行动轨迹有交集的来(...

  • 河南安阳疫情最新消息(河南安阳疫情情况)

    河南安阳疫情最新消息(河南安阳疫情情况)

    刚刚通报!河南安阳多名公职人员被问责〖壹〗、河南安阳因疫情防控不力,61家单位、11名相关责任人被通报问责。具体情况如下:问责背景:当前安阳市疫情防控形势正处于最吃紧、最紧要的关头。各级纪检监察机关深入防控一线开展督导检查工作,从严从快从重查处疫情防控工作中履职尽责不到位、工作作风不扎实等问题。截至1月12日,全市共问责61家单位、相关责任人11人。〖贰...

  • 【3地新增19例阳性均涉同场培训,新增阳性病例】

    【3地新增19例阳性均涉同场培训,新增阳性病例】

    武汉北京青岛新增19例阳性,多人参加了如新公司培训。〖壹〗、日晚间到22日中午,武汉、北京、青岛共新增19例新冠肺炎阳性病例,均与如新公司在武汉举办的一场培训有关。具体情况如下:武汉新增情况:21日晚间到22日中午,武汉新增新冠肺炎阳性14例,这些病例均指向如新公司在武汉举办的一场培训。〖贰〗、近来来看后果还是比较严重的,在参加培训的66名学员中,仅仅在...

  • 【青岛疫情,青岛环浮山公交】

    【青岛疫情,青岛环浮山公交】

    2022年4月8日0时至12时青岛胶州新增1例无症状感染者行程轨迹〖壹〗、行程轨迹与4月1日大致相同,继续进货及市场卖货活动。4月7日6时左右:自驾至湖州路早市卖货。7时30分左右:前往中云街道凤凰庄社区核酸采样点采样。8时至12时30分:在胶北街道大庄市场卖货。15时30分至19时:在胶北街道西谷农贸市场卖货,后返回家中未再外出。4月8日4时30分左...

    2026/04/07
  • 全国最新中高风险地区/全国最新中高风险地区汇总

    全国最新中高风险地区/全国最新中高风险地区汇总

    最新中高风险如何定义的中高风险是指投资理财中的风险等级,具体为中等风险到高风险之间的级别。以下是关于中高风险的具体解释:风险等级定义在投资理财领域,银行理财产品风险通常被划分为R1到R5五个级别,其中R3代表中等风险,R4代表中高风险,R5代表高风险。中高风险位于这一风险等级序列的较高段,意味着投资者面临的风险相对较高。最新中高风险地区的定义需通过国务院...

  • 120平米农村毛坯房(120平毛坯房多少钱)

    120平米农村毛坯房(120平毛坯房多少钱)

    120方的毛坯装水电大概要多少钱?包所有材料和人工,中等的就可以了_百...〖壹〗、在进行120平方米的毛坯房水电安装时,电人工费用大约为每平方米9元。电线的成本会根据使用量有所不同,一捆品牌的电线,大约100米左右,费用大约为140元左右。此外,还有一些小件物品,成本相对较低。对于水路安装,一个卫生间的安装人工费用大约在300元左右。〖贰〗、0平方毛坯房...

  • 东莞一地调整为中风险地区(东莞中风险地区名单)

    东莞一地调整为中风险地区(东莞中风险地区名单)

    每经15点丨广东东莞8地升级为中风险地区〖壹〗、月21日0—24时,31个省(自治区、直辖市)和新疆生产建设兵团报告新增确诊病例77例,其中本土病例57例,具体分布如下:陕西:共53例,其中西安市52例、咸阳市1例。广东:2例,均在东莞市。天津:1例,在西青区。广西:1例,在防城港市。〖贰〗、陕西西安自2021年12月15日起新增三个中风险地区,具体信息如...

返回顶部