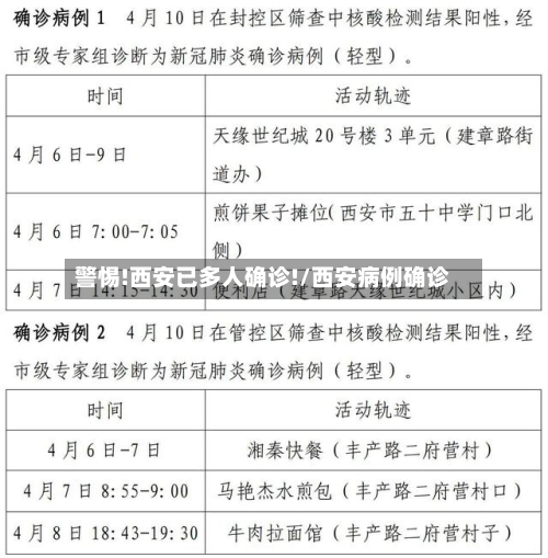
警惕!西安已多人确诊!/西安病例确诊

新冠肺炎⒃西安首现0增长,但离结束还早

月14日陕西西安首次出现新冠肺炎新增确诊0增长 ,但疫情结束仍需时间,近来全国疫情以湖北为重点,陕西等14省份防控成效显著但仍有潜在风险 。西安首次0增长的具体情况2月14日 ,陕西新增新冠肺炎确诊病例下降至个位数后持续降低至1例 ,作为病例较集中的城市,西安首次出现0增长。

警惕!西安已多人确诊!/西安病例确诊-第1张图片

西安多名未成年少女自曝遭24岁男子性侵:被男方以玩猫为由请到家中_百度...

西安多名未成年少女遭24岁男子性侵事件中,犯罪嫌疑人杨某以玩猫等为由将受害者诱骗至家中实施侵害 ,警方已立案侦查。案件背景与受害者情况受害者多为通过Lolita、JK 、cosplay等小众文化圈结识杨某的未成年人,年龄最小的仅12岁(小橙),最大19岁(晓晓) 。

警惕!西安已多人确诊!/西安病例确诊-第2张图片

西安多名未成年少女 ,自己找媒体爆料称找到了一个20岁男子的性侵 。有网友问这到底是怎么回事儿?该男子一直混迹在一个亚文化的圈子中。并且在这个圈子内找和自己相同爱好的女性。然后以交往的名义,将其骗至家中性侵 。其中有很多未成年少女还不满14岁。那么多被性侵的少女中,只有一个是超过18岁的。

网络时代井喷式爆发 ,使得越来越多的信息在网络中流传,网络交友屡见不鲜,危害利弊只能自己区分了 。2020年8月 ,陕西西安曝光了当地有10多名未成年女孩遭24岁男子性侵、猥亵。

因为很多未成年的少女,没有将这位男子的这种行为说出来。 这也是为什么这么多男子利用二次元的兴趣爱好,然后进行引诱未成年少女的这种行为 ,所以其实于情于理的话 ,双方都是有罪的 。

这就很容易让被侵犯的女孩子误以为其实就是男女朋友发生了关系,然后正常分手,殊不知这名男子用这种手段去伤害了不少女孩子。

警报拉响!西安一例确诊原因令人意想不到,专家提醒:口罩不要摘_百度知...

〖壹〗、西安市此次确诊病例B的感染原因是在户外未佩戴口罩 ,与确诊病例A短暂时空交集时,因病例A吐痰形成气溶胶传播导致感染。事件背景与溯源过程3月10日西安市报告确诊病例B,其无明确流行病学史且不在已有传播链上 ,引发社区传播担忧 。

〖贰〗 、当前国内疫情形势根据国家卫健委公布的数据,3月13日0—24时,全国31个省(自治区 、直辖市)和新疆生产建设兵团报告新增确诊病例1337例。其中 ,吉林(895例)、山东(92例)、广东(79例) 、陕西(60例)、河北(51例)、上海(41例) 、天津(40例)为疫情较为严重的省市。

〖叁〗、青少年感染激增:英国帝国理工学院研究显示,秋季学校重新开放后,17岁以下人群确诊病例数激增 。截至14日 ,平均每12名中学生中就有1人感染新冠病毒,过去一周超过20万名学生因新冠相关原因缺课;英格兰12至15岁学生中,仅有15%接种了新冠疫苗 。

〖肆〗、中国工程院院士张伯礼强调 ,冬季是病毒活跃期 ,建议继续加强防护:室内加强通风,外出戴口罩 、勤洗手,坚持“少外出、少聚集 ”。世界教训与反思 一些国家因防控松懈、病毒变异和缺乏有效隔离措施导致疫情反弹。例如 ,英国住院病例剧增,医疗体系濒临崩溃;乌克兰新增确诊病例创历史新高 。

陕西西安一面馆3月内2次遇确诊游客就餐,你如何看待此事?

大二女网红月入70万的现象需理性看待,其背后是行业特性与个体差异的叠加 ,而面馆老板的感慨则折射出实体经济转型的迫切性,两者本质是不同经济形态下的收入分配差异,不宜直接对比但需引发对职业价值与行业发展的深度思考。

天时间怎么游西安?费用大概多少如果只有两天时间 ,那么一定要紧着重要的地方去,给亲如下建议:第一天要去一趟兵马俑,秦始皇陵。

一个人旅行时 ,想要尝试当地的特色美食,可以采取以下几种方法: 在旅游网站 、社交媒体等平台上搜索当地特色美食的介绍和评价,了解当地美食的种类和特点 ,并寻找值得尝试的餐厅和店铺 。 向当地居民或者旅游人士询问 ,询问他们推荐的当地美食和餐厅,以获取更准确和实用的信息。

西安旅游宣传广告语也许你错过了上一站的美好,才遇到了下一站的惊喜。面对复杂要开心 。来吧 ,亲爱的,唐不要让你的生活被你的情绪所左右。早上好!有时候,最难放下的是你从未真正拥有过的东西。一切靠自己 ,改变命运靠自己 。凡事坚持,凡事忍耐与弱者竞争,当然胜算很大 ,但这坚强是很难的。

一家三口准备到西安游玩2-3天,有什么景点和美食值得推荐?2到3天的行程,对于旅游资源丰富的古城西安来说 ,确实是时间太少了,只能浏览一下精华的部分。对于没有来过西安的外地游客来说,兵马俑是肯定要去 ,城墙、大雁塔以及陕西历史博物馆也肯定是要去的 ,美食体验的话,++街也肯定也去一下 。

相关推荐

  • 斯柯达越野车新款费用/斯柯达越野最新款

    斯柯达越野车新款费用/斯柯达越野最新款

    手握20万,这几款四驱SUV是不错的选取,其中一款还能越野〖壹〗、一汽大众探岳四驱2019款官方指导价:239万-339万大众探岳的4MOTION系统应该算是这个价位越野能力数一数二的四驱系统,4Motion智能四驱系统采用博格华纳第5代中央差速器,这套四驱系统在公路行驶时,并无太多用武之地,主要还是在于越野路段,智能四驱系统会根据路况进行前后轮的动力...

  • 【gtr费用,gtr费用及图片】

    【gtr费用,gtr费用及图片】

    为什么几百万的超跑都跑不过200多万的GTR?GTR究竟强在哪?首先日产GTR采用的四驱系统能让这款追求性能的车避免起步打滑的现象,能够最大限度的保证汽车的最大起步速度。,其次,日产GTR8T的增压引擎动力强劲,官方版比较高功率是600匹马力,而且匹配的6挡双离合相当给力,保证了让发动机的动力最大速度能够传输到车轮上。因为它总是领先别人一步使用高科技的东西...

    2026/04/09
  • 【最新疫情城市排名,全国最新疫情前十城市】

    【最新疫情城市排名,全国最新疫情前十城市】

    揭榜!最新全国100强城市排名〖壹〗、最新全国100强城市排名显示,2022年百强城市中29城排名上升,36城下降,万亿GDP城市24个,TOP50城市守门员为太原,TOP100城市守门员为江西上饶,江苏、山东、广东、浙江入围百强城市数量较多。以下是详细介绍:整体格局变化过去一年受疫情等超预期因素冲击,百强城市再次出现大洗牌,29城排名上升,36城下降...

  • 西安疫情拐点已出现/西安疫情突发

    西安疫情拐点已出现/西安疫情突发

    春节泡汤了?国务院重磅提醒:春运时间已定!而疫情到了最关键时刻!_百度...〖壹〗、春节并未“泡汤”,但受疫情影响,多地鼓励就地过年,且西安疫情处于关键时期,春运将至需加强防控。春运时间确定与疫情形势春运时间:2022年春运将从1月17日开始,至2月25日结束,共40天。据初步预测,全国春运客运量较2021年7亿人次将会有较大幅度增长。〖贰〗、根据上面的介...

  • 名爵全部车型(名爵suv车型和费用)

    名爵全部车型(名爵suv车型和费用)

    上汽名爵9款最建议买的三款上汽名爵最建议购买的三款车型为MG9智己联名版、MG7和MG4EV,具体推荐理由及适用场景如下:MG9智己联名版作为高端智能旗舰车型,其核心优势在于插混系统的长续航与低能耗。023上海车展上,上汽名爵MG以全明星阵容亮相,推出MGMULAN、MGMGCyberster三款车型,开启运动汽车新时代。具体信息如下:MGMULA...

    2026/04/09
  • 【气囊游丝安装方法,气囊游丝安装注意事项】

    【气囊游丝安装方法,气囊游丝安装注意事项】

    吉普指南者更换气囊游丝方法吉普指南者更换气囊游丝的方法如下:前期准备车轮与方向盘摆正:首先,确保车辆处于平稳状态,车轮和方向盘都摆正,以便后续操作。断开电瓶负极线:为了安全起见,在拆卸任何电气部件之前,需要先断开电瓶的负极线,以防止意外触发安全气囊。更换吉普指南者的气囊游丝,可以按照以下步骤来操作哦:先摆好姿势:把车轮摆直,方向盘也对准,然后小心翼翼地把...

  • 多地通知乘火车飞机不再查核酸/现在坐火车飞机需要健康码吗

    多地通知乘火车飞机不再查核酸/现在坐火车飞机需要健康码吗

    乘火车飞机不再查核酸?多地回应部分地区乘火车飞机不再查验核酸阴性报告,多地官员强调不能无差别无休止管控,但各地具体政策存在差异,需以目的地要求为准。部分地区乘火车飞机不再查验核酸阴性报告广西:桂东铁路管辖范围覆盖贵广、南广高铁、益湛铁路近800公里,包括梧州南、贺州、藤县、钟山西4个高铁站和10个普铁站。乘火车或飞机到达昌黎不再查核酸:自2022年12月7...

  • 【北京解封后感染人数,2021年北京疫情解封】

    【北京解封后感染人数,2021年北京疫情解封】

    解封后的真实想法〖壹〗、解封后的真实想法是:不能因病例迅速增加、医疗资源紧张就断言防疫“大溃败”,近来疫情死亡病例少这一情况基本可信,应关注后续发展,若最终能将死亡病例控制在低水平,则说明前三年的防疫争取到了宝贵时间,此时放开是适时的,防疫总体成功,当下不应过早宣扬悲情,而要努力做好眼下的事,减少民众困难和担忧。〖贰〗、例如流通十部任智慧店长提到,2个多月...

  • 警惕!西安已多人确诊!/西安病例确诊

    警惕!西安已多人确诊!/西安病例确诊

    新冠肺炎⒃西安首现0增长,但离结束还早月14日陕西西安首次出现新冠肺炎新增确诊0增长,但疫情结束仍需时间,近来全国疫情以湖北为重点,陕西等14省份防控成效显著但仍有潜在风险。西安首次0增长的具体情况2月14日,陕西新增新冠肺炎确诊病例下降至个位数后持续降低至1例,作为病例较集中的城市,西...

  • 变速箱壳/变速箱壳体破裂是修还是换

    变速箱壳/变速箱壳体破裂是修还是换

    更换汽车变速箱壳的费用是多少〖壹〗、一般来说,费用大概在几百元到数千元不等。一些较为普通车型的变速箱壳更换费用可能相对较低,几百元到两三千元都有可能。这主要是因为这类车型的变速箱壳结构相对简单,材料成本不高,维修难度也较小。〖贰〗、更换汽车变速箱壳的费用因多种因素而异。一般来说,费用大致在几百元到数千元不等。首先,不同车型的变速箱壳费用差异较大。一些普通家...

    2026/04/09
返回顶部